兽医职称
新闻动态
执业兽医 兽药动态 学历提升 兽医职称
兽医课程
兽医全科 水生动物 兽医学历
宠物课程
线下面授班 软组织外科 犬猫骨外科
宠物麻醉 实验室检验 犬猫皮肤病
小动物肿瘤 兔子疾病诊断 乌龟疾病诊断
鹦鹉疾病诊断 实战猫病学 宠物急诊
人才招聘
宠物招聘 畜牧招聘 水产招聘
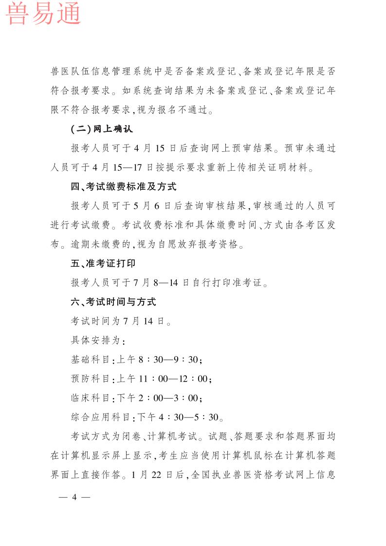
 兽易通 > 兽医职称 > 农业技术职称 > 正文
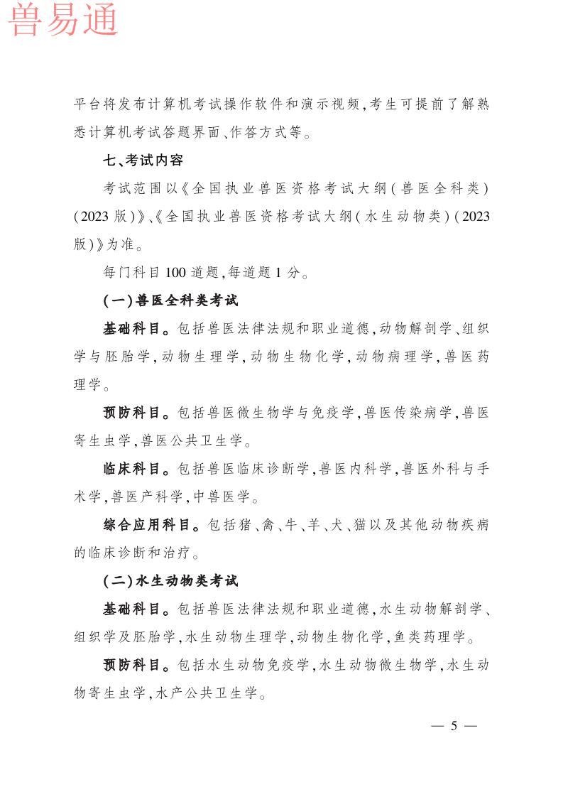
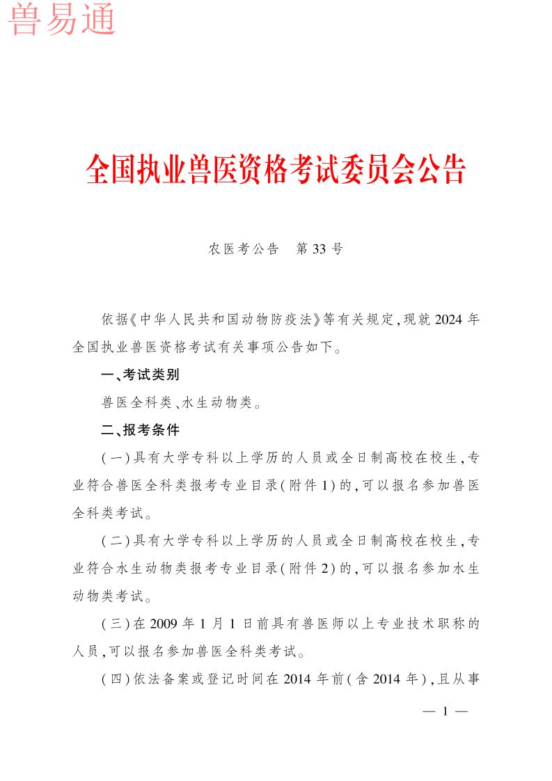
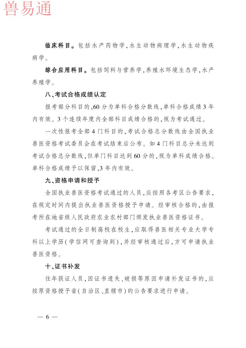
2024年全国执业兽医资格考试公告
兽医职称 更新时间:2026/2/2
根据《执业兽医管理办法》规定,现将2021年全国执业兽医资格考试成绩公布时间、合格分数线及执业兽医资格授予等事项公告如下。  一、成绩公布与查询  2021年全国执业兽医资格考试成绩将于2022年1月14日公布。考生可在中国兽医网(http://www.cadc.net.cn)“全国执业兽医资格考试网上信息平台”查询成绩。  二、合格分数线  2021年全国兽医全科类执业兽医师和执业助理兽医师合格

附件:
根据《关于印发辽阳市示范农业产业化联合体评选及管理办法的通知》(辽市农产办发〔2020〕4号)文件要求,辽阳市对市级示范农业产业化联合体创建工作进行了认真的布置和安排,经过企业申报,县(市)区农业农村局推荐,评审会议评审和局办公会研究,我市有2家农业产业化联合体合格,现予以公示:辽阳市中圣现代农业产业化联合体辽阳市不老莓产业项目联合体。 附件:
相关文章
 广东省农业技术人才职称评价标准条件
 2024年胶州市农业技术初、中级职称评审通知
 2025年济南农业技术中级、副高级职称评审启
 2023年丽水市农业技术中级职称评后公示
 全省农业系列专业技术资格评审会议召开
 转发《关于报送2024年度农业技术正高级(高
 玉林市玉州区人力资源和社会保障局关于转发
 2024年山东农业技术高级职称评审拟通过公示

全国畜牧兽医职称信息
广东 浙江 河南 河北 北京 重庆
湖北 山东 湖南 江西 上海 福建
天津 安徽 云南 四川 广西 贵州
辽宁 山西 陕西 宁夏 新疆 西藏
吉林 甘肃 黑龙江 海南 江苏 内蒙古
论文专利
 畜牧兽医论文征稿
 论文指导、职称评审
查看详情
农业畜牧兽医专利申请
   实用新型专利
查看详情
著作出版和软著申请
   软件著作权
查看详情
常用工具
我要招聘
我要找工作
兽药查询
宠物用药
学历提升
宠物人才网
执业兽医师报考(免费试听)
兽易通APP客户端>>
考试介绍
一站式指导
报名时间
报名提醒
准考证
打印时间
成绩查询
证书领取
一键安装做题  累计下载用户:10万+
   抖音号       快手号       视频号       网站导航   
版权所有:兽易通(全国执业兽医考试网)
论文发表
评审入口
在线客服
评审政策