兽医职称
新闻动态
执业兽医 兽药动态 学历提升 兽医职称
兽医课程
兽医全科 水生动物 兽医学历
宠物课程
线下面授班 软组织外科 犬猫骨外科
宠物麻醉 实验室检验 犬猫皮肤病
小动物肿瘤 兔子疾病诊断 乌龟疾病诊断
鹦鹉疾病诊断 实战猫病学 宠物急诊
人才招聘
宠物招聘 畜牧招聘 水产招聘
 兽易通 > 兽医职称 > 农业技术职称 > 正文
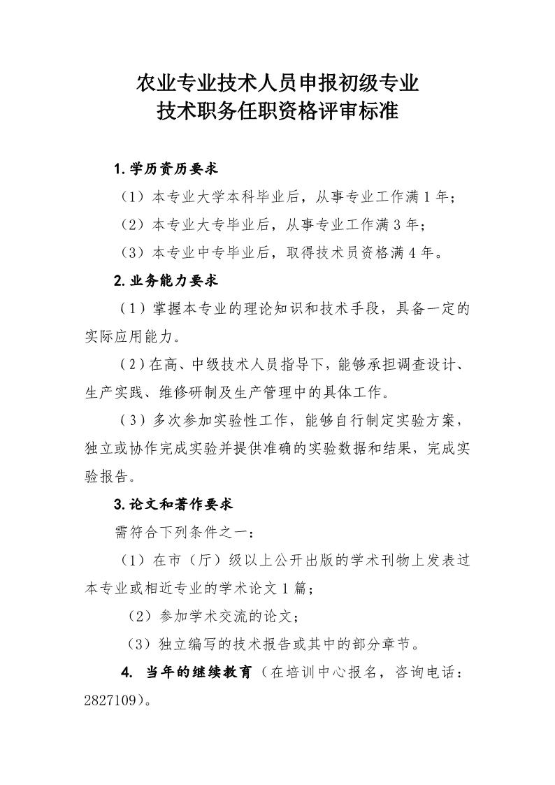
农业系列专业技术资格申报条件
兽医职称 更新时间:2026/2/6
盘锦市2025年民营企业职称评审“直通车”活动于2025年10月18日结束,现将评审通过人员情况进行公示,具体名单详见附件。本次公示发布后,如有异议,请在2025年10月24日前以电话或电子邮件方式向盘锦市人力资源和社会保障局反映,反映问题要实事求是,电话或电子邮件应署真实姓名和联系方式。联系电话:2826087电子邮箱:rsjzjk2826087@163.com附件:20

信息来源:盘锦市人力资源和社会保障网
盘锦市2025年民营企业职称评审“直通车”活动于2025年10月18日结束,现将评审通过人员情况进行公示,具体名单详见附件。本次公示发布后,如有异议,请在2025年10月24日前以电话或电子邮件方式向盘锦市人力资源和社会保障局反映,反映问题要实事求是,电话或电子邮件应署真实姓名和联系方式。联系电话:2826087电子邮箱:rsjzjk2826087@163.com附件:20
相关文章
 广东省农业技术人才职称评价标准条件
 关于开展2021年度专业技术资格证书补换发工
 三亚市畜牧兽医局关于印发2018年可追溯体系
 江阴市2024年申报农业系列中、初级职称的通
 省农委参加第六届中国贵州人才博览会引进高
 乌海市畜牧兽医中心圆满完成全区兽医系统实
 关于2025年南平市乡村工匠培育对象拟认定人
 吉林省农业农村厅关于2019年绿色循环优质高

全国畜牧兽医职称信息
广东 浙江 河南 河北 北京 重庆
湖北 山东 湖南 江西 上海 福建
天津 安徽 云南 四川 广西 贵州
辽宁 山西 陕西 宁夏 新疆 西藏
吉林 甘肃 黑龙江 海南 江苏 内蒙古
论文专利
 畜牧兽医论文征稿
 论文指导、职称评审
查看详情
农业畜牧兽医专利申请
   实用新型专利
查看详情
著作出版和软著申请
   软件著作权
查看详情
常用工具
我要招聘
我要找工作
兽药查询
宠物用药
学历提升
宠物人才网
执业兽医师报考(免费试听)
兽易通APP客户端>>
考试介绍
一站式指导
报名时间
报名提醒
准考证
打印时间
成绩查询
证书领取
一键安装做题  累计下载用户:10万+
   抖音号       快手号       视频号       网站导航   
版权所有:兽易通(全国执业兽医考试网)
论文发表
评审入口
在线客服
评审政策